
在公司心理健康指导中心以及太阳成tyc122cc集团老师们的支持下,太阳成tyc122cc集团于2024年5月25日在理化楼2楼大厅成功开展“守护心理健康,共享美好春光”——心理成长经验分享活动。本次活动由沈天琪、谭晓玲同学主持,共发放答题卡片100张,回收答题卡片100张。
本次活动开展的形式为:在理化楼的展板布置处,领取工作人员手中的活动卡片和笔,回答卡片上的三个问题:(1)在“酸、甜、苦、辣、咸”五种味道中,哪一种味道是你最喜欢的?(2)留下你的一句祝福;(3)分享一个你觉得在长春最好吃的店。填写完毕后将卡片交给工作人员回收,并挑选一份自己心仪的礼物。



本次心理成长经验分享活动受到了许多同学们的支持,虽然是周末的时间,但还是有许多同学们通过公众号、同学间的推荐等渠道了解到我们的活动,并迅速来到大厅参加活动。
在布置现场时,路过的同学就询问我们活动开始的时间,想要参与进来。在活动开始后,许多同学来到大厅参与活动,还呼吁同学及同门一起参加,分享出属于自己的经验之谈。
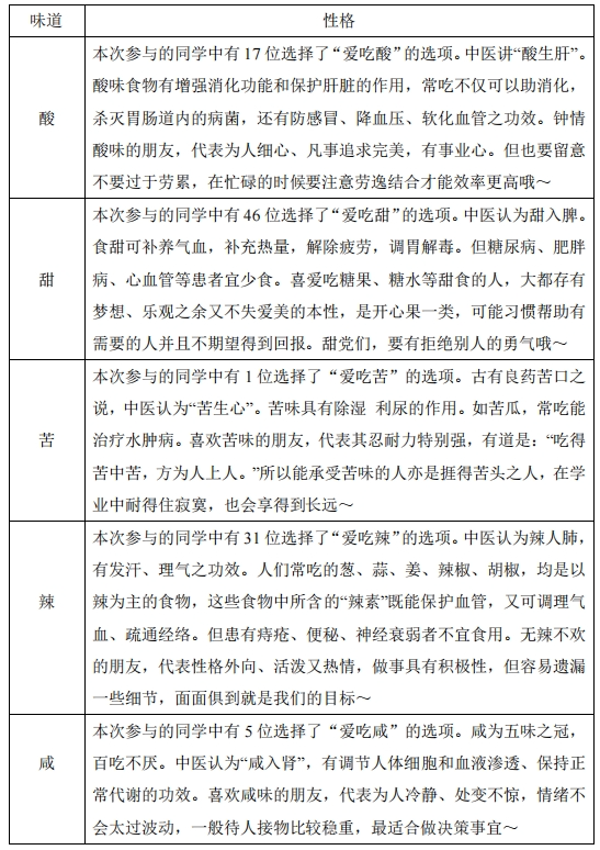
本次共100人参与进活动中,从卡片的答案中来看,在酸、甜、苦、辣、咸中,每一种味道都有最喜欢它的同学,也正是大家的不同让生活也变得多姿多彩。其实,从一个人平常喜欢吃什么味道的食物,也可以推知其性格的一二,下面附上不同味道对应的性格,大家一起来看一看准不准~

同时,在本次收集到的同学们觉得最好吃的店中,以20票的高票断层出道的好吃的店,是元盛居~其他上榜的店以票数大于2票的店名为准。

其次火锅类受大家欢迎的还有:王婆大虾、熊喵来了、夺夺粉火锅。
烧烤类受大家欢迎的店有:老乐烧烤、状元阁烧烤。
特色菜受大家欢迎的店有:小四川水煮鱼、品四川、寻食记、餐谋家特色餐厅、食间牛排。
在回答问题的同学中,有一些觉得食堂是最好吃的,受到同学们推荐的分别是日新楼的澳廲广式茶餐厅以及基础园二楼的十全十美餐厅,还有一部分同学表示,外面的饭菜虽然香,但还是家里的味道最让人牵挂 ~
最近是聚餐的好日子,在此希望大家在课业之余多出去走走,借由美好的春光,感受到美好的世界,拥有健康的研究生生活,营造公司良好的心理氛围。
祝大家:平安快乐,睡眠充足,学业顺利,前程似锦!
